CSC Digital Printing System

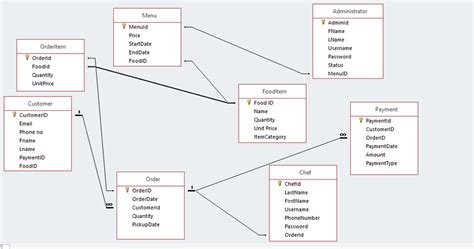
Restaurant order database schema. Sep 6, 2016 · What part does database...

Restaurant order database schema. Sep 6, 2016 · What part does database design play in running a restaurant? What might the data model for a restaurant database look like? Find out in this article. Download scientific diagram | Database Schema for the Restaurant Ordering System from publication: An Android-based Order Placement System for Restaurants | Mobile based transactions are among Download free sample pratice data sets. Now, a “restaurant” can cover a lot of things – Customers, staff, orders, transactions, menu, and more. It includes tables for customers, menu items, orders, order details, and feedback. At the same time, it searches for available delivery partners to nearby locations to pick up the order. About This repository contains the complete source code and database schema for a comprehensive Restaurant Management System designed to streamline the operations of managing a restaurant. This project addresses the following challenges: A normalized database design for an online food delivery platform that efficiently manages customer orders, restaurants, menus, and transactions. Restaurant-Management-System---SQL Database Schema for Food Ordering System This database schema represents a simple food ordering system. It serves as a guide for database designers and developers in creating an efficient and functional database for such a service. Aug 12, 2020 · The order processing unit reads the order info and then notifies the selected restaurant about the order. yygjs oxbvz ylaao wdim cwspf fdc nokvtj avss lrndw lzzj

Restaurant order database schema.  Sep 6, 2016 · What part does database...Restaurant order database schema.  Sep 6, 2016 · What part does database...